Profile PicturePavel Zosim
€0+

HOUDINI TOOL: Folder-Based File Importer

Add to cart

HOUDINI TOOL: Folder-Based File Importer

€0+

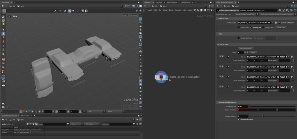
The Folder-Based File Importer is a custom Houdini Digital Asset (HDA) designed to streamline the process of importing multiple files from folders directly into Houdini.

Technical Insights

  1. Batch Importing with Subfolder Scanning
    • The tool can scan directories recursively, including subfolders, to locate and import files with user-specified extensions.
    • It uses multithreading (ThreadPoolExecutor) to speed up folder traversal, ensuring smooth performance even with deeply nested directories.
  2. Dynamic File Management
    • Users can enable or disable specific file formats (e.g., .obj, .fbx) through simple checkbox parameters.
    • The tool dynamically updates Houdini's Multiparm Block with the discovered files, providing a clear and organized list within the interface.
  3. Error Handling and Feedback
    • Robust error handling ensures users are informed of invalid paths, permission issues, or unsupported formats through both console messages and pop-up alerts.
    • The log_message and log_error functions centralize logging, improving maintainability and debugging.
  4. Parallel Processing
    • By using parallel processing for scanning subfolders, the tool minimizes bottlenecks when dealing with large or complex directory structures.
  5. Customizable Interface
    • Parameters like geometry scaling, rotation, and object margin allow users to fine-tune how imported assets are displayed and adjusted in the Houdini scene.
    • Metadata display options include toggling file names and attributes, which are particularly useful for managing large datasets.

Development Process and Design Choices

  1. Folder Scanning Logic
    • The script includes a flexible scan_folder function that supports both recursive and non-recursive file discovery.
    • By using Python's os module (scandir and walk), the tool ensures compatibility across different operating systems.
  2. Multithreading for Performance
    • The integration of ThreadPoolExecutor allows for concurrent scanning of subfolders, significantly reducing the time required to process directories with numerous subdirectories.
    • This approach balances workload across multiple threads, making the tool efficient even for extensive data imports.
  3. User Experience Enhancements
    • The script uses Houdini's UI components (hou.ui.displayMessage) to provide immediate feedback, making the tool intuitive for both beginners and advanced users.
    • Parameters are cached and reused during execution, improving script performance and reducing overhead.
  4. Scalable Architecture
    • The use of a mapping (extension_mapping) for file formats makes it easy to extend support for additional file types in the future.
    • Modular functions, such as import_files_from_folder and refresh_import, encapsulate specific tasks, adhering to clean coding principles.

Performance Comparison

In a real-world project test, the Folder-Based File Importer showed an execution time of 2.396s, while the standard File Merge SOP took 2.625s.


Key Differences

  • File Merge SOP:
    • Requires manual selection of files.
    • Suitable for small datasets but becomes slow and inconvenient when dealing with large file sets or nested folders.
  • Folder-Based File Importer:
    • Automatically scans folders and subdirectories.
    • Supports file format filtering, ignoring unnecessary data.
    • Speeds up the import process and reduces manual tasks, saving significant time for the user.

Add to cart
Size
25.8 KB
Powered by